冷战结束以来,经贸关系被认为是中美关系的“压舱石”,但是近年来,随着中国经济的快速增长,中美经贸关系逐渐从过去的合作互补走向更加明显的竞争状态,甚至成为双边关系的问题来源。从奥巴马政府推出“重返亚太”和“亚太再平衡”战略组合,并推动将中国排除在外的《跨太平洋伙伴关系协定》(TPP)谈判开始,美国对华经济战略已经走在了从“接触”向“防范”转变的道路上。
特朗普上任后,美国官方文件已多次指称中国为“战略竞争对手”,在保护主义和本土主义思想指导下,美国对华经贸政策完成了上述重大转变。2017年11月,美国明确否定中国的市场经济地位,中美经贸关系陷入紧张。从2018年3月22日美国发布针对中国知识产权问题的“301调查”报告,到4月17日美国宣布对中兴通讯实施出口管制,再到7月6日打响中美“关税战”的第一枪,中美经贸摩擦愈演愈烈。2018年8月13日,美国完成了针对外国投资委员会(Committee on Foreign Investment in the United States, CFIUS)的立法改革程序,大大强化了中国对美投资的安全审查,双方“战火”进一步蔓延,投资领域正悄然成为美国在经济上防范中国的“新边疆”。
对此,中国需要审时度势,对特朗普政府正在推行的投资保护主义保持高度警惕,评估可能的负面影响,采取相应对策,维护中国在美投资利益,降低其对中国经济发展和中美经贸关系的不利影响。
一、美国外资政策的演进过程与制度设计
在美国的早期经济建设并逐渐走向繁荣的过程中,外国资本在解决就业、增加税收、技术研发、扩大出口等诸多方面均发挥了重大积极作用,尤其是在19世纪下半叶,欧洲国家曾是美国推动第二次工业革命的重要资本和技术来源。然而,随着美国实现经济崛起,其相对开放的外资准入政策也开始发生变化。一方面,由于外国投资可能导致美国技术及知识产权的外泄;另一方面,外资的涌入也可能造成美国国内关键行业受到控制。这些问题都有可能对美国国家安全造成威胁。因此,从20世纪早期开始,美国在继续积极吸引外资的同时,也开始动用外资监管程序来消除国家安全风险,试图在自由开放的投资环境与美国国家安全之间寻求一种适当的平衡。
(一)美国外资政策的历史演进
伴随着美国对国家安全威胁和经济发展需要的综合评估,美国整体的外资政策始终在吸引外资与监管外资之间徘徊。一方面,历届政府都采取各种措施吸引外资,比如发布积极友好的外资政策声明、优化营商环境、提供优惠补贴、为投资者提供政策指导、加强与潜在投资者的联系;另一方面,美国又逐步形成了一套以CFIUS为核心的外资监管体制,以应对潜在的安全风险。因此,美国外资政策的历史演进主要体现在对外资的监管部分,尤其是美国外资审查制度的建立和强化,而这一制度的变迁过程大致可划分为三个阶段。
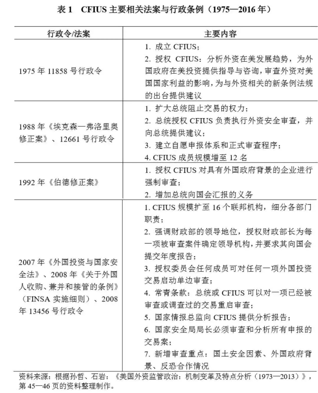
第一,萌芽阶段(1917—1973年)。美国对外资的监管发端于第一次世界大战时期。早在19世纪末20世纪初,美国就开始通过发行铁路债券等方式吸收和利用外资,助力国内工业发展,起初美国在外资问题上始终奉行不干涉主义,既无限制和歧视,也无补贴和优惠。直到一战期间,德国公司在美进行了大量直接投资,特别是在化学和制药产业的投资,鉴于这些产业在作战方面的重要性,美国国内开始担忧外资引发的国家安全风险。在此背景下,国会于1917年通过了《与敌贸易法》(Trading with the Enemy Act,TWEA),授予总统在战争期间或国际紧急状态下处理与敌国的贸易关系以及没收和征用外商在美资产的权力。一战后,国会又相继通过几部法律,对部分特殊产业设置了外资准入限制,如无线电广播、通信、航运、海运和石油领域。二战结束后,美国企业依靠资金及技术优势在世界范围内大举开展海外并购,而当时很少有外国企业有实力在美国进行大规模投资,因此在这一时期,美国国内绝大多数产业领域均对外资开放,监管也相对宽松。
第二,成型阶段(1973—2001年)。美国外资监管制度的建设始于20世纪70年代,当时欧佩克(OPEC)国家将通过提高油价赚得的美元大量投资于美国,这随即在美国公众和媒体中引发了强烈疑虑,美国国内舆论纷纷将这些投资渲染为由外国政府操纵的旨在攻击美国经济的政治行动。来自选民的抵触情绪通过国会进一步传递到了政策层面,国会议员纷纷提出议案,要求对外资进行严格监管。例如,1974年的《外国投资研究法》(Foreign Investment Study Act)和1976年的《国际投资调查法》(International Investment Survey Act)。行政部门对此也予以回应,1975年福特总统通过11858号行政令设立了CFIUS这一跨部门委员会,专门负责外资监管。但初期的CFIUS并不活跃,在1975到1980年间仅召开了10次会议,只是一个“几乎没有执行权的纸老虎”。在诞生后的十多年里,CFIUS的实际功能在于调查和分析,审查和批准功能并不明显,财政部为其实际主导方,其他部门的参与并不深入,而且在实践中也较少严格执行审查法案。
20世纪80、90年代,伴随着新的外来投资浪潮,美国国会相继出台两部重要法案,对CFIUS的运作机制进行了完善,这标志着美国外资审查制度的逐步成型。20世纪80年代的美国还在为走出经济滞胀而挣扎,而当时的日本正经历着制造业的强势崛起以及国际贸易和对外投资的迅速增长,一跃成为美国重要的经济竞争对手。伴随着日本投资的大量涌入,以及由此形成的“购买美国”狂潮,美国国内的排日情绪和对CFIUS的改革呼声甚嚣尘上。1986年日本富士通计划收购美国军用电脑芯片供应商仙通半导体一案,被视为日本对美国国防工业独立性的重大威胁,这直接促成了1988年的《埃克森—弗洛里奥修正案》(The “Exon-Florio”Provision)的出台,该法案授权美国总统中止或禁止任何威胁美国国家安全的外国收购、并购或接管从事州际贸易的美国公司的行为。里根总统随即通过12661号行政令将此权授予CFIUS,这意味着CFIUS不再只是一个调研机构,而是开始掌握执行审查的实权。这是美国外资审查制度的一次重大强化。1990年中国航空技术进出口总公司计划收购美国航空制造商MAMCO一案则直接促成了1992年的《伯德修正案》(The Byrd Amendment)的出台,该法主要是将具有外国政府背景的外国企业纳入CFIUS审查范围。
第三,成熟阶段(2001—2017年)。在《伯德修正案》之后,随着“泡沫经济”的破灭,日本经济陷入长期低迷,导致其对美投资萎靡不振,与此同时,美国在信息革命中抢占先机,大国自信重新恢复,美国外资监管经历了一个相对松缓期。然而,2001年“9·11”恐怖袭击事件使国家安全一跃成为美国国内的首要关切,而2006年左右来自中国和海湾国家的大额并购更是在美国激起了新一轮强化外资监管的呼声。美国公众和国会纷纷批评CFIUS在保障美国利益方面的失职,尽管当时布什政府仍希望维持开放友好的外资政策,但在舆论压力下还是进行了妥协,具体体现为2007年《外国投资与国家安全法》(Foreign Investment and National Security Act, FINSA)的出台。该法案对外资审查规则、范围和程序进行了更细致的修订,扩展了国家安全的范畴,强化了国会对该委员会的监督,标志着美国外资审查制度逐渐走向成熟。
总体而言,伴随着周期性的外资涌入和重大并购案件的出现,美国国会借助国内社会的巨大反弹力量,先后通过一系列法案收紧外资管制和加强自身对CFIUS日常运作的介入。随着CFIUS机构权限不断扩展,美国外资安全审查也日趋严格(见表1)。
(二)美国外资安全审查的制度设计——CFIUS
CFIUS是美国对外国投资进行国家安全审查的具体执行机构,由16个行政部门的代表组成,其中由财政部长担任委员会主席。历经数次立法改革,如今的CFIUS掌握着重要权力并承担着核心职能,是美国外资议题中不可忽略的关键角色。
随着《外国投资与国家安全法》等一系列法案的出台,CFIUS的审查程序日趋细致。CFIUS采用逐案审查方式,包括一个非正式协商阶段和三个正式阶段(包括审查期、调查期和总统决策期)。在交易各方提交正式的自愿申报前,皆为非正式阶段,各方可事先与CFIUS进行协商,或者先提交一份申报草案。非正式阶段无时间期限,这一方面为企业争取到了更多与CFIUS成员接触的机会,使其尽早为可能接受的质询作好准备,另一方面也给了CFIUS更充裕的时间进行风险评估,以免在正式阶段被迫延期。
一般而言,正式的审查程序在交易各方提交联合自愿申报时启动。首先,由常务主席根据法规确定申报信息是否完整,如果信息完整,案件将进入审查期,由常务主席把申报分发给所有委员会成员,成员将致力于识别并解决交易可能带来的任何国家安全风险,只要有一位成员认定交易存在风险且无法消除,案件就会进入调查期。其次,调查期内委员会将对案件进行更加全面深入的调查,必要时可以通过与交易各方协商缓解协议(mitigation agreements)以解决潜在风险。假如风险仍未消除,委员会将把案件提交总统决策,并且可以向总统提出暂缓或终止交易的建议。最后,总统需要在15天内自主决定是否批准该项交易。此外,交易各方可以在审查期和调查期的任何节点主动放弃交易或重新提交申请,或通过与CFIUS达成缓解协议而获得放行(见图1)。
CFIUS的审查对象被定义为“受管辖的交易”(covered transaction),即“任何将导致外国人控制美国州际商业的兼并、收购或接管行为”,审查内容主要是评估外来投资对美国国家安全可能造成的影响。然而,“国家安全”这一关键概念目前仍未在法律上得到明确定义,委员会对此拥有较大自由裁量权,但考虑因素一般包括美国核心基础设施、关键技术、“特别关注国”、外国政府的支持、外国人遵守美国法律的历史记录、网络安全风险等。从实践来看,CFIUS的审查重点除了包括信息安全、国防、电信、航空航天、交通运输、军事用品、能源等传统上被认为与国家安全相关的领域,还包括新近发展的高新技术领域,如人工智能、量子计算机、半导体等。
在美国利用外资的历史中,CFIUS的确在平衡经济福利与安全风险方面发挥了重要作用。演变至今,CFIUS的运作已经拥有一套细致完整的法律基础,但鉴于“国家安全”等核心概念依旧模糊,中立性与透明度的欠缺成为CFIUS机制的显著特征,这为外国投资并购带来巨大风险。
二、特朗普政府的外资准入政策
特朗普政府的外资政策反映了美国历来的矛盾心态,一方面要吸引外资刺激就业与经济增长,另一方面又担忧外资会挑战美国国家安全及科技优势。自特朗普上任以来,美国一方面出台了史上最大规模减税法案,积极推动外资流入;另一方面又对CFIUS进行立法改革,全面加强了外资监管。
这种混合性政策主张看似杂乱无章,实则不然。在“美国优先”和“让美国再次伟大”理念的指导下,特朗普政府逐渐形成了一套内外不同的主张和行为模式:对内奉行新自由主义,强调减少国家管制、激发市场活力、减少国家福利;对外实行保护主义和本土主义,强调美国本土经济利益的“特朗普经济学”。减轻税负,旨在增强制造业投资吸引力,振兴国内就业与经济增长;而收紧外资管制,则旨在限制竞争对手对美国敏感行业的投资,维护美国的核心竞争力,二者实质上共同服务于“美国优先”的执政理念。
(一)积极推动外资流入
尽管美国国内关于外资准入政策的争论从未间断,但总体而言,美国始终还是将吸收外资作为发展国内经济的工作重点,这使美国的FDI流入量多年来稳居世界第一。根据联合国贸易和发展会议(UNCTAD)《世界投资报告2018》所提供的数据,美国在2015年和2016年均吸收了全球约24%的FDI,尽管在2017年全球对外投资低迷的情况下,也还是以19.26%的占比保持首位。
特朗普政府延续了历届美国政府积极推动外资流入的政策导向。自20世纪90年代以来,美国的传统制造业不断外包给新兴经济体,国内制造业逐渐凋敝,失业人口增加,过去作为美国民主制度的根基、以中产阶级为主体的扁平橄榄型社会结构正在坍塌,这为民粹主义的兴起以及特朗普的胜选提供了温床。因此,特朗普政府经济政策的首要目标是振兴国内经济和增加就业,为吸引制造业回流,特朗普多次对外国企业在美投资活动表示欢迎,并鼓励州政府对外资予以优惠补贴。富士康在威斯康星州投资案被视为响应“美国制造”政策的范例,曾受到特朗普政府的高度重视。
减税作为降低企业经营成本的最佳手段,成为特朗普政府优化国内投资环境、吸引外资流入、振兴国内制造业的主要政策选项。2017年12月22日,经特朗普总统签署,《减税和就业法案》(Tax Cuts and Job Act)完成立法程序。此次税改为30年来美国施行的最大规模减税,其中涉及国际投资的部分主要是把公司所得税永久性地从35%降至21%,降幅高达40%,且在法案通过后立即实施,这将直接降低在美企业税负。虽然税负并非驱动国际投资的唯一因素,但一直是削弱美国外资吸引力的短板。在美国的市场规模、制度水平及创新资源本就极具优势的条件下,特朗普的税改举措有望大幅增加美国对外资的吸引力。
特朗普减税的核心目的是推动外资流入,中国作为全球对外投资大国,自然也是税改政策的目标对象之一。近年来,中国企业赴美投资,对美国各州就业、税收和经济发展贡献不小。美中关系全国委员会与荣鼎咨询(Rhodium)在2018年4月发布的报告显示,中资在美直接雇佣的员工总人数在2017年底达到139600人,这一数据还只统计了中方投资人持有50%以上股权的美国公司直接雇佣的全职雇员人数。截至2017年底,中资持有少数股份(10%—50%)的美国公司还另外提供了10000人的就业机会,与2016年底相比,这一数字大幅增长,主要归功于中国海航集团收购了希尔顿酒店25%的股权。因此,无论是总统还是州政府都十分欢迎中国企业家前往美国建立工厂,以创造更多就业岗位。此次税改将有助于吸引更多中国企业选择投资美国,尤其是汽车零部件、装备制造等面向美国市场的制造业企业。相比于高科技产业和服务业,尽管中低端制造业对成本更加敏感,而且可以带动就业和出口,受到的审查限制也相对更少,但近年来中国企业对美投资越来越多地涉及先进制造、金融业或高科技产业,伴随着CFIUS安全审查的日趋严格,减税对于吸引中国资本的效果已相对有限。
(二)全面加强外资监管
尽管特朗普推出大规模减税法案来吸引外资,但这并不意味着美国就此对外资敞开大门,关于外资并购可能损害国家安全和引发技术外泄的担忧仍然存在,尤其是来自中国的投资并购。虽然特朗普曾多次表态欢迎中国企业赴美投资,但近年来中国在产业升级与科技创新上展现出强劲发展势头与坚定决心,对美国的科技创新霸权和高端产业垄断形成了压力。来自得克萨斯州的美国参议院共和党党鞭约翰?科宁(John Cornyn)就曾多次公开指责中国政府利用投资手段“吸空”美国先进技术、侵蚀美国国家安全,呼吁CFIUS加强对中国投资的审查。伴随着中国在美国科技投资的日益增多,美国迫切需要保护自身的知识产权和尖端技术不被他国借助投资美国业务而轻易获取。于是,美国在2018年加速完成了旨在加强外资监管的新立法。
新法案为《外国投资风险审查现代化法案》(Foreign Investment Risk Review Modernization Act,FIRRMA),该法案于2018年7月26日以359票赞成、54票反对的结果在美国众议院获得通过,并于8月1日以87票赞成、10票反对的结果获得参议院批准,最终于8月13日由特朗普总统签署生效。FIRRMA是CFIUS历经的第四次立法改革,旨在加强CFIUS权能以限制特定外资,主要包含以下几点核心内容。
首先,扩大了CFIUS的管辖范围。在以往的实践中,股权比例少于10%的被动投资不会受到CFIUS审查,但根据新法案,只要投资者可能获得美国企业的非公开技术信息、董事会成员或观察员权利,以及涉及关键技术、关键基础设施、美国公民敏感数据,就属于受审范围。此外,靠近港口等敏感军事区的房地产投资、外国投资人就其投资的美国业务享有的权利变更以及某些旨在规避CFIUS审查的交易,今后都将受到审查。
其次,增强了CFIUS的审查权。一是授权CFIUS建立某种机制来识别属于其管辖范围但没有提交简短通知或正式通知的交易。二是授予CFIUS中止交易权和豁免权,在审查期或调查期内即可暂停交易而无须获得总统指令,还可自行决定免除对某些交易的审查。三是授权CFIUS对缓解协议的履行情况进行持续监督,以保证切实消除国家安全风险,而对于已经自愿放弃的交易,CFIUS同样有权对交易方实施缓解协议,以确保放弃交易的行为实质有效。
最后,修订了CFIUS的审查程序。一是允许交易双方在提交正式材料前,先提交一份涵盖交易基本信息的简易申请。二是规定任何由外国政府控制的投资者对美国公司超过25%以上股权的投资,均须强制申报。三是延长审查时限,审查期从30天延长至45天,其后的45天调查期维持不变但允许在特殊情况下额外延长15天。四是授权CFIUS对提交书面通知的交易收取不超过交易价值的1%或30万美元的申报费用。
总之,这一轮改革不仅进一步有力强化了CFIUS的职权范围,还通过改革审查程序,为CFIUS开展审查工作提供了更多便利、时间与资金,这些措施意味着美国的外资审查变得更加严厉。虽然新法案名义上适用于所有国家,但鉴于近年来中国对美投资显著上升,特别是在投资科技类和金融服务类产业方面增长迅速,此次改革针对中国的意图十分明显。这显示出美国的外资政策超越了以往对经济福利与安全风险的单纯考量,而是纳入了更多的大国战略博弈因素。
三、中国对美投资的特点和障碍
在中国企业“走出去”的浪潮下,中国对美投资经历了十多年的长足发展,并成为中美经贸关系中继贸易和金融外的第三根支柱。然而,随着特朗普政府内外经济政策的重新调整,中国对美投资在近一两年也出现新动向。
(一)中国对美投资的特点
美国相对优越的投资环境近年来吸引了大批中国企业赴美进行并购和投资活动,投资行业持续多元化,美国多年来稳居中国企业对外投资并购十大目的地榜首。然而,自2017年以来,受到中美经贸摩擦以及双方政策调整的冲击,中国对美投资呈现出显著下滑之势。
第一,中国对美投资在过去10年迅速增长,但总体规模仍然相对有限。从1980年到2000年,中美投资合作主要是美国向中国的单向投资。进入21世纪,中国对美投资逐渐兴起,并在过去十多年内迅速增长。据中国国家统计局统计,2008—2016年,中国对美投资总体呈上升趋势,流量和存量均在短时间内达到较高水平,其中流量年均增速高达64%(见表2、表3)。2016年,美国稳居中国对发达经济体投资流量的首位,总流量达到169.81亿美元,较上年增长112%,创中国对美直接投资历史新高,占流量总额8.7%,大幅领先位居第二的欧盟(99.94亿美元,占比5.1%)。

虽然美国是中国对外投资的主要目的地,但由于开始得较晚,中国并非美国最主要的投资来源地,中国对美直接投资在美国吸收外资总量中的占比相对有限。据美国经济分析局统计,2016年,中国对美直接投资流量仅占美国吸收外资总流量的2.26%,而欧盟、加拿大和日本分别为56.87%、11.36%、7.32%;投资存量的差距则更为明显,截至2016年底,中国对美直接投资存量只占美国吸收外资总存量的0.74%,不足日本的1/10。
第二,中国对美投资涉及领域广泛,制造业比重最大,近年来向高科技及高端服务业集中。在行业分布上,中国对美投资几乎覆盖了国民经济所有行业类别,其中制造业占比最大。2016年,中国对美投资流量在10亿美元以上的行业有6个,其中前三位分别为制造业、信息传输/软件与信息技术服务业、房地产业。从存量行业分布情况看,截至2016年底,存量超过百亿美元的行业有2个,制造业以151.82亿美元高居榜首,金融业则以104.92亿美元位居第二。近年来,中国企业越来越青睐于收购美国的科技创新型企业,尤其是在软件、医药、互联网金融、商业服务等领域,而这一趋势在2014年后愈发明显,针对这些行业的投资额在过去4年内年均高达90亿美元(见表4)。
第三,2017年以来,中国对美投资呈锐减趋势,主要原因是受到了中美双方政策的冲击。美中关系全国委员会与荣鼎咨询2018年4月发布的《双行道:2018中美直接投资趋势》报告称,中国对美直接投资在2016年接近460亿美元,2017年锐减至290亿美元,年降幅超过三分之一,而且2017年投资额中还有很大部分来自2016年宣布签订但在2017年才交割完毕的交易,若只计算2017年新披露的交易,投资减少将更为明显。这一下降趋势一直持续到2018年,2018年前5个月中国企业在美并购与绿地投资总额仅18亿美元,同比锐减92%,是2010年以来的最低水平;而且,万达、安邦和海航等中国企业在去杠杆压力下抛售了96亿美元的美国资产,将这些资产剥离计算在内,截至2018年5月,中国对美直接投资净额为负78亿美元。交易数量从自2014年每半年平均85起下降到2017年下半年的69起,以及2018上半年的39起,这是六年来的最低水平。
政策变化而非商业因素是导致中国对美投资锐减的主要原因。从中方来看,中国政府于2016年底非正式收紧对“非理性”海外投资的管控,来抑制大规模资本外流导致的外汇储备下降;2017年5月,为降低金融风险并减少杠杆,中国监管层开始审查大型民营企业对外投资活动;2017年8月,中国官方发布《关于进一步引导和规范境外投资方向的指导意见》,明确了六类投资受鼓励、五类被限制、五类被禁止。从美方来看,特朗普政府威胁援引“301调查”对华发起贸易战,而国会两党也达成共识来加强CFIUS安全审查的法律授权,估计2017年至少有80亿美元的交易由于CFIUS问题而被取消,这些都加剧了中国企业对赴美投资的负面预期。在中美关系日趋恶化的背景下,预计未来短期内中国对美投资仍将处于低迷状态。
(二)中国对美投资遭遇的障碍
随着中国对美投资规模的不断扩大和中国企业并购美国企业的愈发活跃,中国企业投资美国面临的阻力也在与日俱增。除了市场准入壁垒、高劳动力成本、意识形态与文化冲突外,来自CFIUS的安全审查已经成为中国企业投资美国的最大障碍。
近年来,中国日益成为美国国家安全审查的重点对象。CFIUS的2015年度报告显示,涉及中资的案件数在CFIUS年度审查案件总数中的占比在2015年连续第四年位居首位。美国历史上共发生过5次由总统亲自否决一项外资交易的情况,而这5起案件全部与中国相关。自2017年特朗普上任至2018年7月底,CFIUS频频以国家安全为由阻碍中国并购美国企业,共有十多项投资交易因此流产,并且主要集中在半导体、信息通讯、金融服务、大数据、新材料等新兴高科技领域,例如,2017年6月TCL收购诺华达无线通讯(Novatel Wireless),2018年1月蚂蚁金服收购速汇金(Money Gram),2018年5月新纶科技收购阿克伦聚合物体系(Akron Polymer System),等等(见表5)。
由于美国并未在法案中就核心概念、判定标准、评估方法等关键问题给予足够明晰的规定,所以审查过程存在较强主观性,CFIUS可以较为轻易地对特定投资施加管制。自2017年1月至2018年7月底,共有14项中国对美投资交易被其以国家安全为由拒绝,具体原因大致可分为三类:一是投资业务被认为涉及新兴技术领域、敏感数据与网络安全领域,二是投资方被认为涉及政府背景,三是投资各方被认为涉及国防供应链。
美国频频以国家安全为由对中国对美高科技领域投资活动设限,先进半导体行业与金融服务行业首当其冲。以2017年9月特朗普否决峡谷桥基金(Canyon Bridge)收购莱迪思半导体(Lattice)为例,白宫新闻稿称该交易的国家安全顾虑主要来自四个方面——将知识产权潜在转移给外国收购者,中国政府对此交易的支持,完整的半导体供应链对于美国政府的重要性,美国政府对Lattice产品的使用。然而,交易失败的根本原因在于中美围绕半导体的技术竞争。美国虽然目前在半导体领域明显领先,但仍担忧有朝一日这种技术优势将被“雄心勃勃”的中国取代。在金融服务领域,轰动一时的案件莫过于2018年1月蚂蚁金服在CFIUS阻挠下放弃收购美国速汇金一案,除了涉及敏感数据,这起案件的失败还由于互联网金融服务属于新兴高附加值产业,是中美技术竞争的焦点之一,美国不愿本国先进的汇款技术轻易被蚂蚁金服引进(见表6)。
在中美经贸摩擦愈演愈烈之际,美国在2018年加速推动CFIUS立法改革,鉴于美国延续了对“国家安全”概念的宽泛解释,CFIUS可能正在从一个审查国家安全风险的中立机构演变为打压外国科技企业的战略工具,这为中国企业赴美投资与双边经贸关系蒙上了一层新的阴影。在日趋严格的安全审查之下,中国企业并购美国科技企业将愈发艰难。
首先,新法案的出台将增加中国企业对美投资的难度与风险。管辖范围的扩大意味着许多过去不需要申报的交易也将面临CFIUS的考验,审查时限延长与申报费用则增加了投资者的时间和资金成本,此外,法案对“国家安全”“关键技术”“关键基础设施”等核心概念的解释依然不够明晰,其中蕴含的自由裁量权使CFIUS可以更轻易地对中国投资施加特别限制。因此,单从法案文本来看,预计中国对美投资会面临更严格、更频繁、更具针对性的审查限制,尤其是在人工智能、虚拟现实、机器人、大数据分析、半导体、金融科技等敏感技术领域,即使中国投资者的资金只占很小部分,而且对公司运营没有发言权,也可能遭受审查甚至惨遭否决。
其次,在中美战略竞争和贸易摩擦持续不断的背景下,中国对美正常商业投资可能面临更严重的泛政治化障碍。一方面,从美国在国际体系中的整体经济与安全利益来看,为遏制中国的技术赶超与产业升级,由行政部门主导的CFIUS将更频繁地以国家安全之名对中国科技企业实施战略打压。虽然FIRRMA没有明确将中国列为“特别关注国”,但其针对中国的意图已较为明显,而且不排除美国未来联合盟友协同限制中国海外投资的可能。FIRRMA要求美国商务部长在法案生效后到2026年期间,每两年向国会和CFIUS提交一份中国对美投资的分析报告,同时指示CFIUS建立与盟国和伙伴国监管机构的信息共享机制。另一方面,从国内社会分散的特殊利益来看,国会有权对CFIUS的运作进行监督,这为特殊利益影响外资命运提供了制度渠道,某些排斥外来竞争的商业团体或对华鹰派政治人士可以通过游说国会向行政部门施压,迫使后者对特定外资施加限制。
最后,改革更重要的影响在于对交易各方的心理冲击,它所导致的负面预期可能会导致中国对美投资的持续低迷。事实上,此次法案只是将CFIUS在过去两年内的实际操作以法律形式确定下来,在法案颁布前,CFIUS就已经开始对涉及半导体、芯片、个人敏感数据的交易进行阻挠。因此,法案出台与否对审查通过率影响并不大,但可能会显著提高中国投资者和美国公司对CFIUS安全审查的风险成本预期,从而使之对潜在的投资交易望而却步。据荣鼎咨询发布的数据,在中国整体对外投资状况良好的情况下,2017年中国对美投资出现10年来首次下降,2018年上半年更是骤降九成,可见新法案正在冷却中国企业赴美投资的热情。
四、中国赴美投资遇阻的原因及对策
中国赴美投资遇阻表面上是触及了美国国家安全的相关规定,但根本原因在于中美经济关系从互补合作向相互竞争的转变,特别是中国在高端产业方面的快速崛起加剧了美国的焦虑感。对此,中国政府与企业都需要充分研究美国安全审查机制的变化,以及美国投资保护主义兴起的原因,精心准备应对措施。
(一)中国赴美投资遇阻的原因
投资壁垒只是特朗普对华“贸易战”的一个方面,此外还有关税壁垒和技术出口限制,虽然手段不同,但是逻辑相同,本质上都是基于经济竞争的战略诉求。此外,中国的产业计划和美国的国内政治也在某种程度上起到了推波助澜的作用。
第一,美国《国家安全战略》对中国作为美国“战略竞争者”的新定位从根本上奠定了美国对华投资政策的负面基调。自1979年中美建交以来,中美战略关系的总体基调以“合作伙伴”为主,只有小布什政府在2001年短暂地将中国称为“战略竞争对手”,但在“9·11”恐怖袭击事件后又将中美关系调整为“建设性合作关系”。然而,2017年白宫公布的《国家安全战略》、美国国防部发表的《2018美国国防战略报告》以及特朗普提交国会的2018国情咨文,都再次将中国明确定义为“战略竞争对手”,这意味着美国对华接触战略的终结,而新的“竞争战略”正在成型之中。
目前,中美战略竞争的核心主要聚焦于经济领域,让美国倍感压力的是中国的经济发展势头,双方经贸关系中的竞争色彩日益突出。改革开放以来,中国通过积极融入美国主导的全球化,成长为世界工厂,实现了经济腾飞。虽然目前中国的综合经济实力和人均GDP距离美国等发达国家仍有差距,但中国的产业和技术实力正沿着全球价值链不断向上游攀升。近年来,中国在高铁、电子商务、移动支付等领域的发展卓有成效,也催生了华为、阿里巴巴和腾讯这样全球领先的通信技术公司,尽管中国在航空发动机、软件、半导体、集成电路等方面还落后于美国,但追赶势头强劲。
第二,“中国制造2025”计划直接引发了美国国内对中国投资的疑虑与警惕。这项计划提出于2015年,确定了新一代信息技术产业、高档数控机床和机器人、航空航天装备、海洋工程装备及高技术船舶、先进轨道交通装备、节能与新能源汽车、电力装备、农机装备、新材料、生物医药及高性能医疗器械十大重点发展的高科技产业,增加科研支出,强调自主创新,计划分三步,用三个十年左右时间,实现从世界制造大国向世界制造强国的转变。然而,这项计划引发了美国政治精英对自身的科技优势地位的焦虑。美方曾多次公开指责中国这项“雄心勃勃”的产业计划,“美国真正担忧的是‘中国制造2025’”,白宫高层官员如此表示,在自动驾驶技术等领域,中国将迅速追赶美国,美国贸易代表办公室(USTR)官员也表示,“已无法允许向中国企业转让技术。”
由于担心中国在技术进步与产业升级方面实现赶超,美国接二连三地制裁中国科技企业,阻挠它们进入美国市场。以华为和中兴为例,作为中国信息通讯的龙头企业,二者均遭受了美国的沉重打压。2018年4月16日,美国宣布禁止美国公司向中兴通讯销售零部件等,直接导致了供应链的中断;4月26日,美国又以涉及违反美国制裁令为由对华为展开司法调查,使其被迫退出美国市场。2017年华为以27%的份额占据全球通信设备市场第一,中兴以10%位居第四,但二者在美国的市场份额均低于1%,这与美国对两家企业在美投资活动的长期打压密切相关。2018年10月29日,美国又以国家安全为由将福建晋华集成电路有限公司纳入禁售名单,但真正原因在于美国对该公司具备大规模生产动态随机存取存储器(DRAM)能力的焦虑。
第三,投资保护主义有利于特朗普获得政治支持。从美国内政来看,经济全球化加剧了精英阶层与底层民众间的分化,而特朗普的胜选很大程度上得益于其旗帜鲜明地提出保护主义与“美国优先”的理念,这为他吸引了大批正在走向没落的美国中产阶级的支持。作为全球化的利益受损者,他们普遍追捧保护主义与单边主义,将自己的利益受损归咎于自由开放的对外经济政策,尤其诟病中国对美国知识产权的窃取,认为这将削弱美国的经济竞争力,因此支持加强投资限制,应对所谓中国“威胁”。
特朗普大力推行的投资保护主义迎合了中下层选民的心理。在“通俄门”“脸书门”的持续压力下,继续在投资领域对中国“开火”,有望帮助特朗普转移民众注意力和国内矛盾。2018年7月,特朗普履职支持率平均值为44.3%,从2017年12月因“通俄门”调查而跌至37.3%后又恢复到上任初期水平,对华发动贸易战和支持外资审查严厉化是其中的重要因素。
总之,连同投资审查在内的一系列对华经贸施压举措,并非是特朗普胜选导致的意外结果,而是基于美国对华认知及战略定位的根本性变化。在经济上防范中国已成为美国政界商界的共识,对华强硬将在相当长时期内主导美国对华政策的基调。
(二)中国赴美投资的对策建议
虽然美国对中国企业赴美投资总体上依然表示欢迎,但是以安全审查为由设置的投资壁垒,仍然对中国企业的海外利益、中国经济的整体发展乃至中美双边关系施加了负面影响,对此中国应当高度重视,精心准备应对措施。
第一,保持战略定力,坚定改革开放的方向不动摇,同时提升自主创新能力。无论是美国对华贸易战还是对华投资限制,均与20世纪80年代美日经贸摩擦的情形类似,本质上都是美国应对他国经济崛起的战略回应,具有一定的历史必然性,中国应当充分认识到中美经贸摩擦的长期性与复杂性,目前美国已经先后通过关税壁垒、投资壁垒及出口管制对中美之间的商品、资本及技术的流动施加了诸多限制,而且不排除未来在金融领域对中国“采取措施”的可能。对此,中国在保持警惕的同时,还须保持强大的战略定力,稳固国内的政治环境,坚定既有的改革开放方向。在这个过程中,中国需要适当降低通过并购等方式来获取外国高新技术的期望,致力于核心技术的自主创新,除了加大科研投入,更要加强知识产权保护,为创新提供法律保障与制度激励。
第二,加强与美国社会的接触,争取地方政府与议员对中国投资活动的支持,并积极应对各种可能的风险。相对于联邦政府对美国国家安全与全球科技竞争优势的优先考量,各州政府更关注外资对当地税收与就业的贡献,因此普遍欢迎外来投资。美中关系全国委员会与荣鼎咨询在2018年4月发布的《新邻居:中国在美国各国会选区投资现状一览(2018更新报告)》公布了截至2017年获得中国在美累计直接投资的国会选区排名,纽约州第12选区名列榜首,伊利诺伊州第7选区和北卡罗来纳州第4选区紧随其后,而中资公司在美提供就业机会最多的国会选区分别是肯塔基州第3选区,北卡罗来纳州第9选区,密歇根州第5选区,以及北卡罗来纳州第4选区。对此,中方可以有针对性地巩固与这些选区国会议员的关系,合法利用美国国内的游说制度,缓解中企赴美投资的阻力。此外,中国企业在海外投资时也需保持审慎并备好预案,努力做到合规经营,学习利用法律武器保障自身的合法权益。要增加CFIUS审查的通过率,企业一方面可以灵活选择投资策略,如在投资方式上优先选择绿地投资而非并购,综合考虑被动投资、少数股权投资或逐步进行的小规模投资,在投资时机上尽量避开选举等政治敏感期,在没有把握时考虑事先剥离敏感业务或资产;另一方面可以寻求专业顾问与机构的帮助,尽量选择美国本土或世界顶尖律师事务所或公关公司。
第三,推动重启中美双边投资协定谈判(BIT),在国际法层面为双边投资关系的良性发展开拓新的渠道。中美BIT谈判自2008年启动至今历经10年,几经曲折,截至2016年11月,第31轮谈判终于完成针对双方负面清单的第三次修订,然而自特朗普上任以来,中美BIT再次被搁置至今。历时8年的BIT谈判之所以未能在奥巴马总统任期内完成,主要的分歧集中在国有企业、投资者和东道国争端解决机制、知识产权保护及劳工和环保等四个方面。目前,中国正在坚定不移地深化改革开放,以适应高标准的投资协定条款。2018年10月14日,中国人民银行行长易纲在G30国际银行业研讨会上明确指出,“为解决中国经济中存在的结构性问题,我们将加快国内改革和对外开放,加强知识产权保护,并考虑以‘竞争中性’原则对待国有企业。我们将大力促进服务部门的对外开放,包括金融业对外开放。”这意味着中美双方可望就重启BIT谈判凝聚更多共识。在美国外资审查日益严格的形势下,中国政府可以向美方要求重启BIT谈判,在谈判中要求美国明确“国家安全”概念,致力于在BIT框架下减缓美国外资审查制度对中国企业的钳制,并解决其他利益分歧。
第四,加速推动与其他国家的双边投资协定谈判,以及加速构建自贸区网络,拓展经济合作伙伴,积极推动WTO改革,维护多边经贸体制,参与新一代国际投资规则的制定,为中国企业的海外投资创造更好的外部条件。由于全球多边投资规则的缺失,除了依靠双边投资协定外,许多多边和区域自贸协定中包含了投资条款,比如目前美日欧韩越等经济体都在积极推进双边、多边自贸协定或经济伙伴关系协定的谈判,这些贸易协定中都包括大量投资条款。面对这一背景,中国需要采取双管齐下的措施,一方面,以2018年11月刚签署的中国—新加坡《自由贸易协定升级议定书》为样板,加速构建中国的高水平自贸区网络,以弱化对美国市场包括出口市场和投资市场的依赖,并在国际经贸新规则的制定中争取话语权;另一方面,积极参与WTO改革进程,为改革方案建言献策,团结欧盟,调动其他发展中国家积极性,共同推动WTO改革,使WTO能够在跨国投资中发挥更大的作用。
此外,中国在企业“走出去”尤其是“一带一路”建设的宣传上还应注意弱化国家战略色彩,强化企业的经济动机以及对东道国经济福利的积极影响。在对外投资活动中,国家应该明确自身角色定位,不宜过多干预企业的自主投资行为。尤其是中国国有企业的对外投资行为,应该始终坚持市场化的基本方向,谨言慎行,切忌张扬高调。而面对愈演愈烈的中美经贸纷争,在适当采取反制措施的同时,应当尽量避免冲突升级乃至经济脱钩的局面,致力于通过协商谈判解决分歧,即便不能彻底解决分歧,也应该将分歧和摩擦管控在一定范围之内。
总之,随着中美经济竞争特别是技术竞争的全面加剧,美国很有可能将投资壁垒与关税壁垒、出口管制甚至是金融制裁进行议题联系,从而增加对华经济博弈的筹码。一方面,中国在某种程度上必须逐步接受赴美投资环境恶化的事实;另一方面,中国也需要苦练内功,严于律己,始终坚持合规经营,同时提升自身的独立研发能力,以应对日益严峻的经济竞争压力。
特朗普上任后,美国官方文件已多次指称中国为“战略竞争对手”,在保护主义和本土主义思想指导下,美国对华经贸政策完成了上述重大转变。2017年11月,美国明确否定中国的市场经济地位,中美经贸关系陷入紧张。从2018年3月22日美国发布针对中国知识产权问题的“301调查”报告,到4月17日美国宣布对中兴通讯实施出口管制,再到7月6日打响中美“关税战”的第一枪,中美经贸摩擦愈演愈烈。2018年8月13日,美国完成了针对外国投资委员会(Committee on Foreign Investment in the United States, CFIUS)的立法改革程序,大大强化了中国对美投资的安全审查,双方“战火”进一步蔓延,投资领域正悄然成为美国在经济上防范中国的“新边疆”。
对此,中国需要审时度势,对特朗普政府正在推行的投资保护主义保持高度警惕,评估可能的负面影响,采取相应对策,维护中国在美投资利益,降低其对中国经济发展和中美经贸关系的不利影响。
一、美国外资政策的演进过程与制度设计
在美国的早期经济建设并逐渐走向繁荣的过程中,外国资本在解决就业、增加税收、技术研发、扩大出口等诸多方面均发挥了重大积极作用,尤其是在19世纪下半叶,欧洲国家曾是美国推动第二次工业革命的重要资本和技术来源。然而,随着美国实现经济崛起,其相对开放的外资准入政策也开始发生变化。一方面,由于外国投资可能导致美国技术及知识产权的外泄;另一方面,外资的涌入也可能造成美国国内关键行业受到控制。这些问题都有可能对美国国家安全造成威胁。因此,从20世纪早期开始,美国在继续积极吸引外资的同时,也开始动用外资监管程序来消除国家安全风险,试图在自由开放的投资环境与美国国家安全之间寻求一种适当的平衡。
(一)美国外资政策的历史演进
伴随着美国对国家安全威胁和经济发展需要的综合评估,美国整体的外资政策始终在吸引外资与监管外资之间徘徊。一方面,历届政府都采取各种措施吸引外资,比如发布积极友好的外资政策声明、优化营商环境、提供优惠补贴、为投资者提供政策指导、加强与潜在投资者的联系;另一方面,美国又逐步形成了一套以CFIUS为核心的外资监管体制,以应对潜在的安全风险。因此,美国外资政策的历史演进主要体现在对外资的监管部分,尤其是美国外资审查制度的建立和强化,而这一制度的变迁过程大致可划分为三个阶段。
第一,萌芽阶段(1917—1973年)。美国对外资的监管发端于第一次世界大战时期。早在19世纪末20世纪初,美国就开始通过发行铁路债券等方式吸收和利用外资,助力国内工业发展,起初美国在外资问题上始终奉行不干涉主义,既无限制和歧视,也无补贴和优惠。直到一战期间,德国公司在美进行了大量直接投资,特别是在化学和制药产业的投资,鉴于这些产业在作战方面的重要性,美国国内开始担忧外资引发的国家安全风险。在此背景下,国会于1917年通过了《与敌贸易法》(Trading with the Enemy Act,TWEA),授予总统在战争期间或国际紧急状态下处理与敌国的贸易关系以及没收和征用外商在美资产的权力。一战后,国会又相继通过几部法律,对部分特殊产业设置了外资准入限制,如无线电广播、通信、航运、海运和石油领域。二战结束后,美国企业依靠资金及技术优势在世界范围内大举开展海外并购,而当时很少有外国企业有实力在美国进行大规模投资,因此在这一时期,美国国内绝大多数产业领域均对外资开放,监管也相对宽松。
第二,成型阶段(1973—2001年)。美国外资监管制度的建设始于20世纪70年代,当时欧佩克(OPEC)国家将通过提高油价赚得的美元大量投资于美国,这随即在美国公众和媒体中引发了强烈疑虑,美国国内舆论纷纷将这些投资渲染为由外国政府操纵的旨在攻击美国经济的政治行动。来自选民的抵触情绪通过国会进一步传递到了政策层面,国会议员纷纷提出议案,要求对外资进行严格监管。例如,1974年的《外国投资研究法》(Foreign Investment Study Act)和1976年的《国际投资调查法》(International Investment Survey Act)。行政部门对此也予以回应,1975年福特总统通过11858号行政令设立了CFIUS这一跨部门委员会,专门负责外资监管。但初期的CFIUS并不活跃,在1975到1980年间仅召开了10次会议,只是一个“几乎没有执行权的纸老虎”。在诞生后的十多年里,CFIUS的实际功能在于调查和分析,审查和批准功能并不明显,财政部为其实际主导方,其他部门的参与并不深入,而且在实践中也较少严格执行审查法案。
20世纪80、90年代,伴随着新的外来投资浪潮,美国国会相继出台两部重要法案,对CFIUS的运作机制进行了完善,这标志着美国外资审查制度的逐步成型。20世纪80年代的美国还在为走出经济滞胀而挣扎,而当时的日本正经历着制造业的强势崛起以及国际贸易和对外投资的迅速增长,一跃成为美国重要的经济竞争对手。伴随着日本投资的大量涌入,以及由此形成的“购买美国”狂潮,美国国内的排日情绪和对CFIUS的改革呼声甚嚣尘上。1986年日本富士通计划收购美国军用电脑芯片供应商仙通半导体一案,被视为日本对美国国防工业独立性的重大威胁,这直接促成了1988年的《埃克森—弗洛里奥修正案》(The “Exon-Florio”Provision)的出台,该法案授权美国总统中止或禁止任何威胁美国国家安全的外国收购、并购或接管从事州际贸易的美国公司的行为。里根总统随即通过12661号行政令将此权授予CFIUS,这意味着CFIUS不再只是一个调研机构,而是开始掌握执行审查的实权。这是美国外资审查制度的一次重大强化。1990年中国航空技术进出口总公司计划收购美国航空制造商MAMCO一案则直接促成了1992年的《伯德修正案》(The Byrd Amendment)的出台,该法主要是将具有外国政府背景的外国企业纳入CFIUS审查范围。
第三,成熟阶段(2001—2017年)。在《伯德修正案》之后,随着“泡沫经济”的破灭,日本经济陷入长期低迷,导致其对美投资萎靡不振,与此同时,美国在信息革命中抢占先机,大国自信重新恢复,美国外资监管经历了一个相对松缓期。然而,2001年“9·11”恐怖袭击事件使国家安全一跃成为美国国内的首要关切,而2006年左右来自中国和海湾国家的大额并购更是在美国激起了新一轮强化外资监管的呼声。美国公众和国会纷纷批评CFIUS在保障美国利益方面的失职,尽管当时布什政府仍希望维持开放友好的外资政策,但在舆论压力下还是进行了妥协,具体体现为2007年《外国投资与国家安全法》(Foreign Investment and National Security Act, FINSA)的出台。该法案对外资审查规则、范围和程序进行了更细致的修订,扩展了国家安全的范畴,强化了国会对该委员会的监督,标志着美国外资审查制度逐渐走向成熟。
总体而言,伴随着周期性的外资涌入和重大并购案件的出现,美国国会借助国内社会的巨大反弹力量,先后通过一系列法案收紧外资管制和加强自身对CFIUS日常运作的介入。随着CFIUS机构权限不断扩展,美国外资安全审查也日趋严格(见表1)。
CFIUS是美国对外国投资进行国家安全审查的具体执行机构,由16个行政部门的代表组成,其中由财政部长担任委员会主席。历经数次立法改革,如今的CFIUS掌握着重要权力并承担着核心职能,是美国外资议题中不可忽略的关键角色。
随着《外国投资与国家安全法》等一系列法案的出台,CFIUS的审查程序日趋细致。CFIUS采用逐案审查方式,包括一个非正式协商阶段和三个正式阶段(包括审查期、调查期和总统决策期)。在交易各方提交正式的自愿申报前,皆为非正式阶段,各方可事先与CFIUS进行协商,或者先提交一份申报草案。非正式阶段无时间期限,这一方面为企业争取到了更多与CFIUS成员接触的机会,使其尽早为可能接受的质询作好准备,另一方面也给了CFIUS更充裕的时间进行风险评估,以免在正式阶段被迫延期。
一般而言,正式的审查程序在交易各方提交联合自愿申报时启动。首先,由常务主席根据法规确定申报信息是否完整,如果信息完整,案件将进入审查期,由常务主席把申报分发给所有委员会成员,成员将致力于识别并解决交易可能带来的任何国家安全风险,只要有一位成员认定交易存在风险且无法消除,案件就会进入调查期。其次,调查期内委员会将对案件进行更加全面深入的调查,必要时可以通过与交易各方协商缓解协议(mitigation agreements)以解决潜在风险。假如风险仍未消除,委员会将把案件提交总统决策,并且可以向总统提出暂缓或终止交易的建议。最后,总统需要在15天内自主决定是否批准该项交易。此外,交易各方可以在审查期和调查期的任何节点主动放弃交易或重新提交申请,或通过与CFIUS达成缓解协议而获得放行(见图1)。
在美国利用外资的历史中,CFIUS的确在平衡经济福利与安全风险方面发挥了重要作用。演变至今,CFIUS的运作已经拥有一套细致完整的法律基础,但鉴于“国家安全”等核心概念依旧模糊,中立性与透明度的欠缺成为CFIUS机制的显著特征,这为外国投资并购带来巨大风险。
二、特朗普政府的外资准入政策
特朗普政府的外资政策反映了美国历来的矛盾心态,一方面要吸引外资刺激就业与经济增长,另一方面又担忧外资会挑战美国国家安全及科技优势。自特朗普上任以来,美国一方面出台了史上最大规模减税法案,积极推动外资流入;另一方面又对CFIUS进行立法改革,全面加强了外资监管。
这种混合性政策主张看似杂乱无章,实则不然。在“美国优先”和“让美国再次伟大”理念的指导下,特朗普政府逐渐形成了一套内外不同的主张和行为模式:对内奉行新自由主义,强调减少国家管制、激发市场活力、减少国家福利;对外实行保护主义和本土主义,强调美国本土经济利益的“特朗普经济学”。减轻税负,旨在增强制造业投资吸引力,振兴国内就业与经济增长;而收紧外资管制,则旨在限制竞争对手对美国敏感行业的投资,维护美国的核心竞争力,二者实质上共同服务于“美国优先”的执政理念。
(一)积极推动外资流入
尽管美国国内关于外资准入政策的争论从未间断,但总体而言,美国始终还是将吸收外资作为发展国内经济的工作重点,这使美国的FDI流入量多年来稳居世界第一。根据联合国贸易和发展会议(UNCTAD)《世界投资报告2018》所提供的数据,美国在2015年和2016年均吸收了全球约24%的FDI,尽管在2017年全球对外投资低迷的情况下,也还是以19.26%的占比保持首位。
特朗普政府延续了历届美国政府积极推动外资流入的政策导向。自20世纪90年代以来,美国的传统制造业不断外包给新兴经济体,国内制造业逐渐凋敝,失业人口增加,过去作为美国民主制度的根基、以中产阶级为主体的扁平橄榄型社会结构正在坍塌,这为民粹主义的兴起以及特朗普的胜选提供了温床。因此,特朗普政府经济政策的首要目标是振兴国内经济和增加就业,为吸引制造业回流,特朗普多次对外国企业在美投资活动表示欢迎,并鼓励州政府对外资予以优惠补贴。富士康在威斯康星州投资案被视为响应“美国制造”政策的范例,曾受到特朗普政府的高度重视。
减税作为降低企业经营成本的最佳手段,成为特朗普政府优化国内投资环境、吸引外资流入、振兴国内制造业的主要政策选项。2017年12月22日,经特朗普总统签署,《减税和就业法案》(Tax Cuts and Job Act)完成立法程序。此次税改为30年来美国施行的最大规模减税,其中涉及国际投资的部分主要是把公司所得税永久性地从35%降至21%,降幅高达40%,且在法案通过后立即实施,这将直接降低在美企业税负。虽然税负并非驱动国际投资的唯一因素,但一直是削弱美国外资吸引力的短板。在美国的市场规模、制度水平及创新资源本就极具优势的条件下,特朗普的税改举措有望大幅增加美国对外资的吸引力。
特朗普减税的核心目的是推动外资流入,中国作为全球对外投资大国,自然也是税改政策的目标对象之一。近年来,中国企业赴美投资,对美国各州就业、税收和经济发展贡献不小。美中关系全国委员会与荣鼎咨询(Rhodium)在2018年4月发布的报告显示,中资在美直接雇佣的员工总人数在2017年底达到139600人,这一数据还只统计了中方投资人持有50%以上股权的美国公司直接雇佣的全职雇员人数。截至2017年底,中资持有少数股份(10%—50%)的美国公司还另外提供了10000人的就业机会,与2016年底相比,这一数字大幅增长,主要归功于中国海航集团收购了希尔顿酒店25%的股权。因此,无论是总统还是州政府都十分欢迎中国企业家前往美国建立工厂,以创造更多就业岗位。此次税改将有助于吸引更多中国企业选择投资美国,尤其是汽车零部件、装备制造等面向美国市场的制造业企业。相比于高科技产业和服务业,尽管中低端制造业对成本更加敏感,而且可以带动就业和出口,受到的审查限制也相对更少,但近年来中国企业对美投资越来越多地涉及先进制造、金融业或高科技产业,伴随着CFIUS安全审查的日趋严格,减税对于吸引中国资本的效果已相对有限。
(二)全面加强外资监管
尽管特朗普推出大规模减税法案来吸引外资,但这并不意味着美国就此对外资敞开大门,关于外资并购可能损害国家安全和引发技术外泄的担忧仍然存在,尤其是来自中国的投资并购。虽然特朗普曾多次表态欢迎中国企业赴美投资,但近年来中国在产业升级与科技创新上展现出强劲发展势头与坚定决心,对美国的科技创新霸权和高端产业垄断形成了压力。来自得克萨斯州的美国参议院共和党党鞭约翰?科宁(John Cornyn)就曾多次公开指责中国政府利用投资手段“吸空”美国先进技术、侵蚀美国国家安全,呼吁CFIUS加强对中国投资的审查。伴随着中国在美国科技投资的日益增多,美国迫切需要保护自身的知识产权和尖端技术不被他国借助投资美国业务而轻易获取。于是,美国在2018年加速完成了旨在加强外资监管的新立法。
新法案为《外国投资风险审查现代化法案》(Foreign Investment Risk Review Modernization Act,FIRRMA),该法案于2018年7月26日以359票赞成、54票反对的结果在美国众议院获得通过,并于8月1日以87票赞成、10票反对的结果获得参议院批准,最终于8月13日由特朗普总统签署生效。FIRRMA是CFIUS历经的第四次立法改革,旨在加强CFIUS权能以限制特定外资,主要包含以下几点核心内容。
首先,扩大了CFIUS的管辖范围。在以往的实践中,股权比例少于10%的被动投资不会受到CFIUS审查,但根据新法案,只要投资者可能获得美国企业的非公开技术信息、董事会成员或观察员权利,以及涉及关键技术、关键基础设施、美国公民敏感数据,就属于受审范围。此外,靠近港口等敏感军事区的房地产投资、外国投资人就其投资的美国业务享有的权利变更以及某些旨在规避CFIUS审查的交易,今后都将受到审查。
其次,增强了CFIUS的审查权。一是授权CFIUS建立某种机制来识别属于其管辖范围但没有提交简短通知或正式通知的交易。二是授予CFIUS中止交易权和豁免权,在审查期或调查期内即可暂停交易而无须获得总统指令,还可自行决定免除对某些交易的审查。三是授权CFIUS对缓解协议的履行情况进行持续监督,以保证切实消除国家安全风险,而对于已经自愿放弃的交易,CFIUS同样有权对交易方实施缓解协议,以确保放弃交易的行为实质有效。
最后,修订了CFIUS的审查程序。一是允许交易双方在提交正式材料前,先提交一份涵盖交易基本信息的简易申请。二是规定任何由外国政府控制的投资者对美国公司超过25%以上股权的投资,均须强制申报。三是延长审查时限,审查期从30天延长至45天,其后的45天调查期维持不变但允许在特殊情况下额外延长15天。四是授权CFIUS对提交书面通知的交易收取不超过交易价值的1%或30万美元的申报费用。
总之,这一轮改革不仅进一步有力强化了CFIUS的职权范围,还通过改革审查程序,为CFIUS开展审查工作提供了更多便利、时间与资金,这些措施意味着美国的外资审查变得更加严厉。虽然新法案名义上适用于所有国家,但鉴于近年来中国对美投资显著上升,特别是在投资科技类和金融服务类产业方面增长迅速,此次改革针对中国的意图十分明显。这显示出美国的外资政策超越了以往对经济福利与安全风险的单纯考量,而是纳入了更多的大国战略博弈因素。
三、中国对美投资的特点和障碍
在中国企业“走出去”的浪潮下,中国对美投资经历了十多年的长足发展,并成为中美经贸关系中继贸易和金融外的第三根支柱。然而,随着特朗普政府内外经济政策的重新调整,中国对美投资在近一两年也出现新动向。
(一)中国对美投资的特点
美国相对优越的投资环境近年来吸引了大批中国企业赴美进行并购和投资活动,投资行业持续多元化,美国多年来稳居中国企业对外投资并购十大目的地榜首。然而,自2017年以来,受到中美经贸摩擦以及双方政策调整的冲击,中国对美投资呈现出显著下滑之势。
第一,中国对美投资在过去10年迅速增长,但总体规模仍然相对有限。从1980年到2000年,中美投资合作主要是美国向中国的单向投资。进入21世纪,中国对美投资逐渐兴起,并在过去十多年内迅速增长。据中国国家统计局统计,2008—2016年,中国对美投资总体呈上升趋势,流量和存量均在短时间内达到较高水平,其中流量年均增速高达64%(见表2、表3)。2016年,美国稳居中国对发达经济体投资流量的首位,总流量达到169.81亿美元,较上年增长112%,创中国对美直接投资历史新高,占流量总额8.7%,大幅领先位居第二的欧盟(99.94亿美元,占比5.1%)。
第二,中国对美投资涉及领域广泛,制造业比重最大,近年来向高科技及高端服务业集中。在行业分布上,中国对美投资几乎覆盖了国民经济所有行业类别,其中制造业占比最大。2016年,中国对美投资流量在10亿美元以上的行业有6个,其中前三位分别为制造业、信息传输/软件与信息技术服务业、房地产业。从存量行业分布情况看,截至2016年底,存量超过百亿美元的行业有2个,制造业以151.82亿美元高居榜首,金融业则以104.92亿美元位居第二。近年来,中国企业越来越青睐于收购美国的科技创新型企业,尤其是在软件、医药、互联网金融、商业服务等领域,而这一趋势在2014年后愈发明显,针对这些行业的投资额在过去4年内年均高达90亿美元(见表4)。
政策变化而非商业因素是导致中国对美投资锐减的主要原因。从中方来看,中国政府于2016年底非正式收紧对“非理性”海外投资的管控,来抑制大规模资本外流导致的外汇储备下降;2017年5月,为降低金融风险并减少杠杆,中国监管层开始审查大型民营企业对外投资活动;2017年8月,中国官方发布《关于进一步引导和规范境外投资方向的指导意见》,明确了六类投资受鼓励、五类被限制、五类被禁止。从美方来看,特朗普政府威胁援引“301调查”对华发起贸易战,而国会两党也达成共识来加强CFIUS安全审查的法律授权,估计2017年至少有80亿美元的交易由于CFIUS问题而被取消,这些都加剧了中国企业对赴美投资的负面预期。在中美关系日趋恶化的背景下,预计未来短期内中国对美投资仍将处于低迷状态。
(二)中国对美投资遭遇的障碍
随着中国对美投资规模的不断扩大和中国企业并购美国企业的愈发活跃,中国企业投资美国面临的阻力也在与日俱增。除了市场准入壁垒、高劳动力成本、意识形态与文化冲突外,来自CFIUS的安全审查已经成为中国企业投资美国的最大障碍。
近年来,中国日益成为美国国家安全审查的重点对象。CFIUS的2015年度报告显示,涉及中资的案件数在CFIUS年度审查案件总数中的占比在2015年连续第四年位居首位。美国历史上共发生过5次由总统亲自否决一项外资交易的情况,而这5起案件全部与中国相关。自2017年特朗普上任至2018年7月底,CFIUS频频以国家安全为由阻碍中国并购美国企业,共有十多项投资交易因此流产,并且主要集中在半导体、信息通讯、金融服务、大数据、新材料等新兴高科技领域,例如,2017年6月TCL收购诺华达无线通讯(Novatel Wireless),2018年1月蚂蚁金服收购速汇金(Money Gram),2018年5月新纶科技收购阿克伦聚合物体系(Akron Polymer System),等等(见表5)。
美国频频以国家安全为由对中国对美高科技领域投资活动设限,先进半导体行业与金融服务行业首当其冲。以2017年9月特朗普否决峡谷桥基金(Canyon Bridge)收购莱迪思半导体(Lattice)为例,白宫新闻稿称该交易的国家安全顾虑主要来自四个方面——将知识产权潜在转移给外国收购者,中国政府对此交易的支持,完整的半导体供应链对于美国政府的重要性,美国政府对Lattice产品的使用。然而,交易失败的根本原因在于中美围绕半导体的技术竞争。美国虽然目前在半导体领域明显领先,但仍担忧有朝一日这种技术优势将被“雄心勃勃”的中国取代。在金融服务领域,轰动一时的案件莫过于2018年1月蚂蚁金服在CFIUS阻挠下放弃收购美国速汇金一案,除了涉及敏感数据,这起案件的失败还由于互联网金融服务属于新兴高附加值产业,是中美技术竞争的焦点之一,美国不愿本国先进的汇款技术轻易被蚂蚁金服引进(见表6)。
首先,新法案的出台将增加中国企业对美投资的难度与风险。管辖范围的扩大意味着许多过去不需要申报的交易也将面临CFIUS的考验,审查时限延长与申报费用则增加了投资者的时间和资金成本,此外,法案对“国家安全”“关键技术”“关键基础设施”等核心概念的解释依然不够明晰,其中蕴含的自由裁量权使CFIUS可以更轻易地对中国投资施加特别限制。因此,单从法案文本来看,预计中国对美投资会面临更严格、更频繁、更具针对性的审查限制,尤其是在人工智能、虚拟现实、机器人、大数据分析、半导体、金融科技等敏感技术领域,即使中国投资者的资金只占很小部分,而且对公司运营没有发言权,也可能遭受审查甚至惨遭否决。
其次,在中美战略竞争和贸易摩擦持续不断的背景下,中国对美正常商业投资可能面临更严重的泛政治化障碍。一方面,从美国在国际体系中的整体经济与安全利益来看,为遏制中国的技术赶超与产业升级,由行政部门主导的CFIUS将更频繁地以国家安全之名对中国科技企业实施战略打压。虽然FIRRMA没有明确将中国列为“特别关注国”,但其针对中国的意图已较为明显,而且不排除美国未来联合盟友协同限制中国海外投资的可能。FIRRMA要求美国商务部长在法案生效后到2026年期间,每两年向国会和CFIUS提交一份中国对美投资的分析报告,同时指示CFIUS建立与盟国和伙伴国监管机构的信息共享机制。另一方面,从国内社会分散的特殊利益来看,国会有权对CFIUS的运作进行监督,这为特殊利益影响外资命运提供了制度渠道,某些排斥外来竞争的商业团体或对华鹰派政治人士可以通过游说国会向行政部门施压,迫使后者对特定外资施加限制。
最后,改革更重要的影响在于对交易各方的心理冲击,它所导致的负面预期可能会导致中国对美投资的持续低迷。事实上,此次法案只是将CFIUS在过去两年内的实际操作以法律形式确定下来,在法案颁布前,CFIUS就已经开始对涉及半导体、芯片、个人敏感数据的交易进行阻挠。因此,法案出台与否对审查通过率影响并不大,但可能会显著提高中国投资者和美国公司对CFIUS安全审查的风险成本预期,从而使之对潜在的投资交易望而却步。据荣鼎咨询发布的数据,在中国整体对外投资状况良好的情况下,2017年中国对美投资出现10年来首次下降,2018年上半年更是骤降九成,可见新法案正在冷却中国企业赴美投资的热情。
四、中国赴美投资遇阻的原因及对策
中国赴美投资遇阻表面上是触及了美国国家安全的相关规定,但根本原因在于中美经济关系从互补合作向相互竞争的转变,特别是中国在高端产业方面的快速崛起加剧了美国的焦虑感。对此,中国政府与企业都需要充分研究美国安全审查机制的变化,以及美国投资保护主义兴起的原因,精心准备应对措施。
(一)中国赴美投资遇阻的原因
投资壁垒只是特朗普对华“贸易战”的一个方面,此外还有关税壁垒和技术出口限制,虽然手段不同,但是逻辑相同,本质上都是基于经济竞争的战略诉求。此外,中国的产业计划和美国的国内政治也在某种程度上起到了推波助澜的作用。
第一,美国《国家安全战略》对中国作为美国“战略竞争者”的新定位从根本上奠定了美国对华投资政策的负面基调。自1979年中美建交以来,中美战略关系的总体基调以“合作伙伴”为主,只有小布什政府在2001年短暂地将中国称为“战略竞争对手”,但在“9·11”恐怖袭击事件后又将中美关系调整为“建设性合作关系”。然而,2017年白宫公布的《国家安全战略》、美国国防部发表的《2018美国国防战略报告》以及特朗普提交国会的2018国情咨文,都再次将中国明确定义为“战略竞争对手”,这意味着美国对华接触战略的终结,而新的“竞争战略”正在成型之中。
目前,中美战略竞争的核心主要聚焦于经济领域,让美国倍感压力的是中国的经济发展势头,双方经贸关系中的竞争色彩日益突出。改革开放以来,中国通过积极融入美国主导的全球化,成长为世界工厂,实现了经济腾飞。虽然目前中国的综合经济实力和人均GDP距离美国等发达国家仍有差距,但中国的产业和技术实力正沿着全球价值链不断向上游攀升。近年来,中国在高铁、电子商务、移动支付等领域的发展卓有成效,也催生了华为、阿里巴巴和腾讯这样全球领先的通信技术公司,尽管中国在航空发动机、软件、半导体、集成电路等方面还落后于美国,但追赶势头强劲。
第二,“中国制造2025”计划直接引发了美国国内对中国投资的疑虑与警惕。这项计划提出于2015年,确定了新一代信息技术产业、高档数控机床和机器人、航空航天装备、海洋工程装备及高技术船舶、先进轨道交通装备、节能与新能源汽车、电力装备、农机装备、新材料、生物医药及高性能医疗器械十大重点发展的高科技产业,增加科研支出,强调自主创新,计划分三步,用三个十年左右时间,实现从世界制造大国向世界制造强国的转变。然而,这项计划引发了美国政治精英对自身的科技优势地位的焦虑。美方曾多次公开指责中国这项“雄心勃勃”的产业计划,“美国真正担忧的是‘中国制造2025’”,白宫高层官员如此表示,在自动驾驶技术等领域,中国将迅速追赶美国,美国贸易代表办公室(USTR)官员也表示,“已无法允许向中国企业转让技术。”
由于担心中国在技术进步与产业升级方面实现赶超,美国接二连三地制裁中国科技企业,阻挠它们进入美国市场。以华为和中兴为例,作为中国信息通讯的龙头企业,二者均遭受了美国的沉重打压。2018年4月16日,美国宣布禁止美国公司向中兴通讯销售零部件等,直接导致了供应链的中断;4月26日,美国又以涉及违反美国制裁令为由对华为展开司法调查,使其被迫退出美国市场。2017年华为以27%的份额占据全球通信设备市场第一,中兴以10%位居第四,但二者在美国的市场份额均低于1%,这与美国对两家企业在美投资活动的长期打压密切相关。2018年10月29日,美国又以国家安全为由将福建晋华集成电路有限公司纳入禁售名单,但真正原因在于美国对该公司具备大规模生产动态随机存取存储器(DRAM)能力的焦虑。
第三,投资保护主义有利于特朗普获得政治支持。从美国内政来看,经济全球化加剧了精英阶层与底层民众间的分化,而特朗普的胜选很大程度上得益于其旗帜鲜明地提出保护主义与“美国优先”的理念,这为他吸引了大批正在走向没落的美国中产阶级的支持。作为全球化的利益受损者,他们普遍追捧保护主义与单边主义,将自己的利益受损归咎于自由开放的对外经济政策,尤其诟病中国对美国知识产权的窃取,认为这将削弱美国的经济竞争力,因此支持加强投资限制,应对所谓中国“威胁”。
特朗普大力推行的投资保护主义迎合了中下层选民的心理。在“通俄门”“脸书门”的持续压力下,继续在投资领域对中国“开火”,有望帮助特朗普转移民众注意力和国内矛盾。2018年7月,特朗普履职支持率平均值为44.3%,从2017年12月因“通俄门”调查而跌至37.3%后又恢复到上任初期水平,对华发动贸易战和支持外资审查严厉化是其中的重要因素。
总之,连同投资审查在内的一系列对华经贸施压举措,并非是特朗普胜选导致的意外结果,而是基于美国对华认知及战略定位的根本性变化。在经济上防范中国已成为美国政界商界的共识,对华强硬将在相当长时期内主导美国对华政策的基调。
(二)中国赴美投资的对策建议
虽然美国对中国企业赴美投资总体上依然表示欢迎,但是以安全审查为由设置的投资壁垒,仍然对中国企业的海外利益、中国经济的整体发展乃至中美双边关系施加了负面影响,对此中国应当高度重视,精心准备应对措施。
第一,保持战略定力,坚定改革开放的方向不动摇,同时提升自主创新能力。无论是美国对华贸易战还是对华投资限制,均与20世纪80年代美日经贸摩擦的情形类似,本质上都是美国应对他国经济崛起的战略回应,具有一定的历史必然性,中国应当充分认识到中美经贸摩擦的长期性与复杂性,目前美国已经先后通过关税壁垒、投资壁垒及出口管制对中美之间的商品、资本及技术的流动施加了诸多限制,而且不排除未来在金融领域对中国“采取措施”的可能。对此,中国在保持警惕的同时,还须保持强大的战略定力,稳固国内的政治环境,坚定既有的改革开放方向。在这个过程中,中国需要适当降低通过并购等方式来获取外国高新技术的期望,致力于核心技术的自主创新,除了加大科研投入,更要加强知识产权保护,为创新提供法律保障与制度激励。
第二,加强与美国社会的接触,争取地方政府与议员对中国投资活动的支持,并积极应对各种可能的风险。相对于联邦政府对美国国家安全与全球科技竞争优势的优先考量,各州政府更关注外资对当地税收与就业的贡献,因此普遍欢迎外来投资。美中关系全国委员会与荣鼎咨询在2018年4月发布的《新邻居:中国在美国各国会选区投资现状一览(2018更新报告)》公布了截至2017年获得中国在美累计直接投资的国会选区排名,纽约州第12选区名列榜首,伊利诺伊州第7选区和北卡罗来纳州第4选区紧随其后,而中资公司在美提供就业机会最多的国会选区分别是肯塔基州第3选区,北卡罗来纳州第9选区,密歇根州第5选区,以及北卡罗来纳州第4选区。对此,中方可以有针对性地巩固与这些选区国会议员的关系,合法利用美国国内的游说制度,缓解中企赴美投资的阻力。此外,中国企业在海外投资时也需保持审慎并备好预案,努力做到合规经营,学习利用法律武器保障自身的合法权益。要增加CFIUS审查的通过率,企业一方面可以灵活选择投资策略,如在投资方式上优先选择绿地投资而非并购,综合考虑被动投资、少数股权投资或逐步进行的小规模投资,在投资时机上尽量避开选举等政治敏感期,在没有把握时考虑事先剥离敏感业务或资产;另一方面可以寻求专业顾问与机构的帮助,尽量选择美国本土或世界顶尖律师事务所或公关公司。
第三,推动重启中美双边投资协定谈判(BIT),在国际法层面为双边投资关系的良性发展开拓新的渠道。中美BIT谈判自2008年启动至今历经10年,几经曲折,截至2016年11月,第31轮谈判终于完成针对双方负面清单的第三次修订,然而自特朗普上任以来,中美BIT再次被搁置至今。历时8年的BIT谈判之所以未能在奥巴马总统任期内完成,主要的分歧集中在国有企业、投资者和东道国争端解决机制、知识产权保护及劳工和环保等四个方面。目前,中国正在坚定不移地深化改革开放,以适应高标准的投资协定条款。2018年10月14日,中国人民银行行长易纲在G30国际银行业研讨会上明确指出,“为解决中国经济中存在的结构性问题,我们将加快国内改革和对外开放,加强知识产权保护,并考虑以‘竞争中性’原则对待国有企业。我们将大力促进服务部门的对外开放,包括金融业对外开放。”这意味着中美双方可望就重启BIT谈判凝聚更多共识。在美国外资审查日益严格的形势下,中国政府可以向美方要求重启BIT谈判,在谈判中要求美国明确“国家安全”概念,致力于在BIT框架下减缓美国外资审查制度对中国企业的钳制,并解决其他利益分歧。
第四,加速推动与其他国家的双边投资协定谈判,以及加速构建自贸区网络,拓展经济合作伙伴,积极推动WTO改革,维护多边经贸体制,参与新一代国际投资规则的制定,为中国企业的海外投资创造更好的外部条件。由于全球多边投资规则的缺失,除了依靠双边投资协定外,许多多边和区域自贸协定中包含了投资条款,比如目前美日欧韩越等经济体都在积极推进双边、多边自贸协定或经济伙伴关系协定的谈判,这些贸易协定中都包括大量投资条款。面对这一背景,中国需要采取双管齐下的措施,一方面,以2018年11月刚签署的中国—新加坡《自由贸易协定升级议定书》为样板,加速构建中国的高水平自贸区网络,以弱化对美国市场包括出口市场和投资市场的依赖,并在国际经贸新规则的制定中争取话语权;另一方面,积极参与WTO改革进程,为改革方案建言献策,团结欧盟,调动其他发展中国家积极性,共同推动WTO改革,使WTO能够在跨国投资中发挥更大的作用。
此外,中国在企业“走出去”尤其是“一带一路”建设的宣传上还应注意弱化国家战略色彩,强化企业的经济动机以及对东道国经济福利的积极影响。在对外投资活动中,国家应该明确自身角色定位,不宜过多干预企业的自主投资行为。尤其是中国国有企业的对外投资行为,应该始终坚持市场化的基本方向,谨言慎行,切忌张扬高调。而面对愈演愈烈的中美经贸纷争,在适当采取反制措施的同时,应当尽量避免冲突升级乃至经济脱钩的局面,致力于通过协商谈判解决分歧,即便不能彻底解决分歧,也应该将分歧和摩擦管控在一定范围之内。
总之,随着中美经济竞争特别是技术竞争的全面加剧,美国很有可能将投资壁垒与关税壁垒、出口管制甚至是金融制裁进行议题联系,从而增加对华经济博弈的筹码。一方面,中国在某种程度上必须逐步接受赴美投资环境恶化的事实;另一方面,中国也需要苦练内功,严于律己,始终坚持合规经营,同时提升自身的独立研发能力,以应对日益严峻的经济竞争压力。
来源:《国际展望》2019年第1期
——读者推荐
没有评论:
发表评论